我院双创中心联合歌尔俱乐部于2024年4月29日成功举办了“歌尔杯”简历设计大赛,旨在提高同学们的简历设计能力,进而增强他们的就业竞争力。此次活动受到了广大学生的积极参与和热烈关注。

图一 参赛同学提交简历
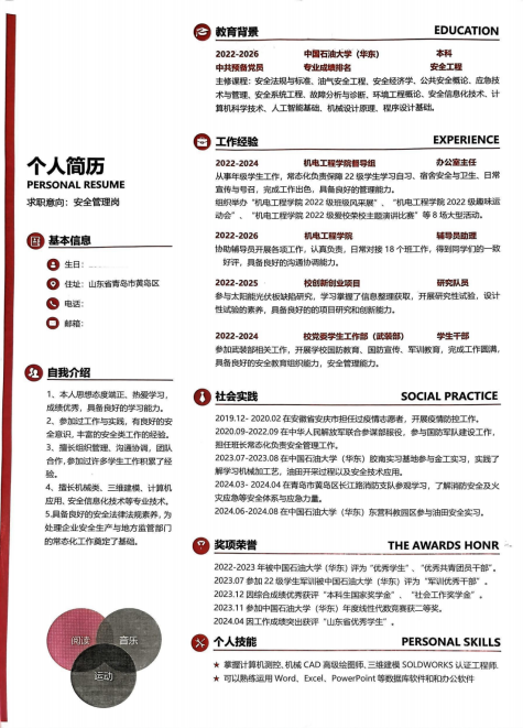
在活动中,参赛学生们充分准备并制作了自己的简历,在规定时间内提交作品。经过同学投票和老师评分,共有四十余件作品脱颖而出并获奖,其中特等奖1项,一等奖6项,二等奖10项,三等奖35项。同时我们也将部分优秀作品进行了展示,供大家参考学习。
此外,我院还联合歌尔公司于5月10日举办了一场职业规划讲座。来自歌尔股份有限公司的人力资源主管孙建玉担任此次讲座的主讲人,共有15位同学参与本次活动,涵盖本科一年级到三年级同学。孙建玉主讲了职业规划、求职事项、简历制作等方面的内容,并与同学们进行了互动交流,解答了他们的疑问,帮助大家解决求职路上可能遇到的问题与障碍。
一名同学在活动结束后这样说道:“作为一名大二同学,我来参加本次职业生涯规划沙龙,拓宽了我的视野,对自己的职业规划以及未来工作有了很多新的思考。通过霍兰德职业检测让我对自己适合哪些职业有了更充分的了解。本次活动使我受益匪浅”。

图二 职业规划讲座现场

图三 参加讲座全体人员合照
此次简历制作大赛为同学们提供了一个宝贵的机会,让同学们提前做好踏入社会就业的准备工作,极大地提高了他们的简历制作能力和就业竞争力。而职业规划讲座则为同学们提供了宝贵的职场建议和经验分享,帮助他们更清晰地规划自己的未来发展方向。

图四 优秀简历作品展示--特等奖



图五 优秀简历作品展示--一等奖
【作者:王意洋 摄影:杨瑞熹、杨璇】


永利集团平台
学校OA系统
学校邮件系统
相关文件查询